苏州人江浙沪出行,大提速!
最新消息,中国首座跨度超2000米的悬索桥张靖皋长江大桥(张皋过江通道)工程初步设计获省发改委批复,苏州人过江又多一条新通道啦!
出行更方便!苏州人又多一座跨江大桥
张靖皋长江大桥位于江阴大桥和沪苏通大桥之间,工程全长29.849千米。
项目线路起自如皋石庄镇西侧与沪陕高速公路交叉处,经靖江民主沙岛后,于张皋汽渡西侧登陆,向南沿现状及规划259省道布线,先后跨越南沿江公路、港丰公路、规划金港专用铁路,止于张家港疏港高速公路晨阳互通,接现状张家港疏港高速公路。工程建设周期6年。
本项目全线按高速公路标准建设,其中跨江段及引桥(如皋南互通至张家港北互通)采用双向八车道,设计速度100公里/小时;两岸接线路段采用双向六车道,设计速度120公里/小时。
整个项目中,全长7859米的跨江大桥是过江通道的控制性工程超长的跨度是由南、北两座航道桥组成,这座大桥一旦建成将创下六项世界之最,世界最大跨径桥梁、最大跨径悬索桥、最高钢混组合索塔、最长主缆、最大锚碇基础、最长吊索。
好消息!多条途径苏州的铁路有新进展
多条途径苏州的铁路也有新进展,沪苏湖铁路全线首个连续梁顺利合龙,沪渝蓉沿江高铁工可获国家发改委正式批复,南沿江城际铁路也有新进展。
沪苏湖铁路
沪苏湖铁路有新进展:11日凌晨,沪苏湖铁路全线首个连续梁顺利合龙,标志着沪苏湖铁路上部结构施工提前进入“加速度”模式,为后续大规模架梁和铺轨施工奠定了坚实的基础。
沪苏湖铁路起自上海虹桥站,途经江苏省苏州市,终至浙江省湖州市湖州站,设上海虹桥、松江南、练塘、汾湖、盛泽、南浔、湖州东(纳入湖杭铁路工程)、湖州8个车站,其中上海虹桥站和湖州站为既有车站,其他为新建中间站。
沪苏湖铁路建成后,将成为连通上海、苏州、湖州等长三角重点城市的重要铁路运输通道,与沪杭高铁、宁杭高铁、湖杭高铁相连,共同构筑起长三角核心区城际快速铁路客运网络。
沪渝蓉沿江高铁
近日,倍受关注的沪渝蓉沿江高铁上海至南京至合肥段可行性研究报告获得国家发展和改革委员会正式批复,标志着该项目前期工作取得重大突破性进展,为项目后期开工建设打下了基础。
该项目连接上海市、江苏省、安徽省一市两省,起自上海市新建上海宝山站,经江苏省苏州市、南通市、泰州市、扬州市、南京市及安徽省滁州市、合肥市,接入既有合肥南站,线路全长554.6公里(其中新建铁路519.9公里),设计时速350公里,为双线高速铁路。
南沿江城际铁路
11月23日凌晨,随着最后一片钢横梁架设到位,江苏南沿江城际铁路上跨宁杭高铁13榀钢横梁吊装施工顺利完成。目前,项目正进行南沿江城际铁路站前5标8千米滆湖段施工,预计12月底该标段连续梁全部合龙,明年1月上旬箱梁架设全部完成。
新建南沿江城际铁路设计时速350公里,新建正线长度约278公里。该线路始于南京南站,止于苏州太仓站,经沪通铁路一期接入上海,对构建江苏高铁网起着重要作用。
“丰”字成型!苏州人出行大提速!
随着多条铁路加快建设,苏州丰字型铁路已经呼之欲出,苏州人出行即将大提速。
今年11月份,《江苏省“十四五”铁路发展暨中长期路网布局规划》正式发布,其中,“十四五”重点任务中更是频频点名苏州。
“十四五”高速铁路重点工程里4个续建项目中3个涉及苏州▼
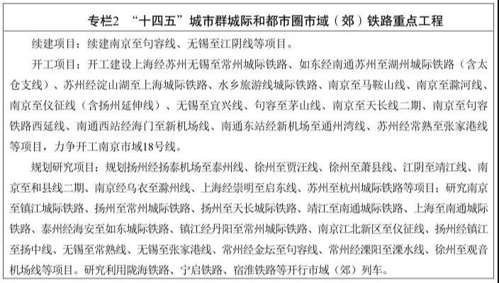
“十四五”城际和市域(郊)铁路重点工程多条涉及苏州的城际铁路均列入了开工项目中▼
“十四五”城市轨道交通重点工程涉及苏州的有这些▼
三张江苏省中长期干线铁路布局规划示意图,感受一下其中的苏州速度▼
图中可以看到,多条高铁交汇于苏州,苏州人可以随时随地北上南下,分分钟出趟远门。沪苏锡常城际、苏虞张线、如通苏沪城际、苏淀沪城际等线路的建设,苏州人畅游江浙沪就像串门一样方便。
多线交汇的苏州北站作为“丰”字最中间的一点,成为名副其实苏州对外联系的大动脉。
责任编辑:陆晓兰
转载此文章须经作者同意,并请附上出处(第一昆山网)及本页链接。
原文链接:https://www.ksrmtzx.com/news/detail/77714















