市政务服务中心最新办事攻略来了
目前,国内疫情防控形势严峻且复杂,为保障每一位市民的健康安全,市政务服务中心为大家梳理了最新办事攻略。
线上办事攻略
1.推行“网上办”
今年以来,覆盖市、区镇、村社区三级的网上政务服务大厅升级改版,40个市级部门入驻网厅,网上可办率达98%以上;“一件事办理”、“一业一证”、统一“好差评”、智能审批、数字地图等重点应用陆续上线,并应用高频电子证照实现材料在线提交及核验,网上政务服务能力显著提升。市民可通过登录江苏政务服务网昆山旗舰店,进行网上查询、网上预约、网上办理等,最大限度减少人员聚集和交叉感染。
昆山市政务服务旗舰店网址:http://szks.jszwfw.gov.cn/
▲江苏政务服务网昆山旗舰店
2.推行“掌上办”
依托智慧昆山、第一昆山和“鹿路通”APP开设政务服务掌上办事大厅,把更多服务和更多事项向手机端拓展,先后在“掌上大厅”开设“市场准入、投资建设、社会民生、人才服务、中介超市、一件事服务、一业一证、政务地图”等主题专栏。通过功能对接,入驻手机亮证、自助移车、远程核验等特殊功能共100余项,实现市场监管、不动产等9部门200多个事项在线查询和申办服务,基本满足了群众足不出户即可“掌上办事”需要。
▲掌上办事大厅
3.推行“邮寄办”
市民领取已办妥事项的证照,可以向市政务服务中心申请物流寄递服务,授权后市政务服务中心将通过统一物流将您的证照送达,避免线下跑动。同时,进一步简化流程,坚持先交材料、邮寄补齐、不跑多次原则,提高办事效率,减少群众在大厅的停留时间和往复可能。物流寄递服务咨询电话:0512-57385858。
▲EMS窗口
4.推行远程“不见面”开标
7月26日上午,我市首个建设工程不见面开标工程顺利开标,自此我市公共资源交易全面迈入远程“不见面”时代。研发上线各类型交易招投标全流程电子化平台,“不见面”开标平均可节约开标时间、投标文件解密时间70%—90%,减少现场开标人数90%以上。通过“市公共资源交易中心综合管理系统”提供进场交易全流程电子化服务,实现交易全流程留痕可追溯,保证公平、公开、公正,进一步降低了投标单位交易成本、减轻场内疫情防控压力。
▲远程不见面开标
线下办事攻略
1.尽量少拥挤,“预约办”
如确需到政务大厅办理业务的,请通过“江苏政务服务”APP进行网上预约或拨打窗口电话进行电话预约,在约定时间携带身份证件到现场错时办理,尽量减少在政务大厅排队等候时间,最大限度避免人流聚集情况的发生。
▲网上预约
▲咨询电话
2.尽量防控好,“快速办”
进入政务大厅时,请您自觉、正确佩戴口罩,保持社交距离,做好个人卫生,主动配合现场工作人员进行体温检测,出示“健康码”和“行程码”,排队保持相隔距离1米。如行程上有离开苏州大市情况的,必须持有72小时以内的有效核酸检测阴性证明方能进入大厅。业务办理完毕后,请您尽快离开政务大厅。离开政务大厅时,请您将用过的纸巾和口罩随手带出大厅,并丢弃至垃圾桶。对于没有手机或无法提供健康码的老年人,开设老年人无健康码通道,做好查验、登记、测好体温并佩戴好口罩后方可进入。对于近期到过中高风险地区的市民或有发热、咳嗽等不适症状者,暂不允许进入政务大厅办理业务,感谢您的理解和配合。
通信大数据行程卡操作流程
(1) 在微信或支付宝内搜索“行程卡”,点击进入小程序进行查询;
(2) 使用微信扫描微信小程序二维码进入小程序查询,二维码如下:
(3) 扫码下载行程卡APP,也可在各大应用商店搜索“通信行程卡”下载;
(4)发送短信“CXMYD”到所属运营商,获取行程短信。
中国电信请发送至10001;
中国移动请发送至10086;
中国联通请发送至10010。
健康码申请二维码
请使用微信扫描二维码申请苏康码,二维码如下:
▲昆山市政务服务大厅入口
3.尽量不见面,“自助办”
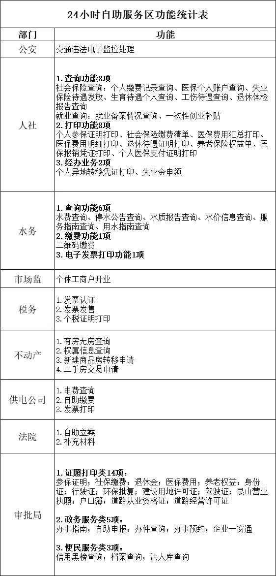
目前,我市已形成以市中心建设为示范引领、区镇中心建设为中坚阵地、市民驿站建设为前沿补充的三级自助服务体系,逐步实现了自助服务全市覆盖。全市24H自助服务区的总体面积达920平方米,入驻自助区的设备达127台,市民驿站自助服务终端达330台,自助业务最多区镇入驻业务达350余项,月均客流达3.5万人次。建议市民前往就近的24小时自助服务大厅,方便办理营业执照、税务、不动产、公积金、人社、交通违章处理等业务。
▲市级24小时自助服务区功能
▲各区镇自助服务区地址
大厅防控最关键的还是内部防得住、控得牢,方能为办事群众提供安全可靠的政务服务环境。为此,市行政审批局制定《昆山市政务服务大厅疫情防控工作方案》,要求全市政务服务大厅加强人防、物防、事防,全面做好大厅疫情防控工作,长效实施窗口每日自检排查、健康申报机制,定期做好大厅场地、设备、环境的清洁和消毒。同时,针对大厅人流量大、人员密集等特点,要求大厅进驻人员接受疫苗接种筛查,共筑大厅防疫安全屏障,努力实现疫情防控与为民服务两不误、不停步。(来源 政务昆山)
责任编辑:沈莹
转载此文章须经作者同意,并请附上出处(第一昆山网)及本页链接。
原文链接:https://www.ksrmtzx.com/news/detail/56219













全部评论