新城产业发展:痛点在哪儿,如何发力?
推进“五个新城”建设是上海面向未来的重大战略选择,既是上海高质量发展的内在需求,也是畅通经济循环、服务和融入新发展格局的必由之路。在新城建设过程中,需要妥善解决好一系列老问题和新问题,上海中创研究就产业、创新、数字化、人口和产城融合五个关系新城发展的重点问题策划了系列专题文章,既有过去参与相关新城规划研究过程的所思所感,也有对新城未来发展的趋势判断,将在本周采用连载方式刊出,期望对新城建设相关各方和关注上海新城发展的兄弟城市有所助益。
产业发展是新城建设的核心,承担着打造全市经济发展重要增长极的重任。产业发展也是新城建设成败的关键,没有产业支撑,新城就失去了竞争力和生命力,人口集聚、功能实现都会落空,“独立的综合性节点城市”的新定位也将无从谈起。然而,产业发展也是新城建设的难点,一是难在方向选择,新城到底应该发展什么产业、发展哪些产业,才能够匹配“综合性节点城市的新定位”?二是难在怎么发展,新城多年的建设在产业集聚和转型方面成效一直不明显,新一轮的新城建设要如何突破这一短板,五大新城靠什么来吸引优质企业和项目集聚,在周边昆山、太仓、吴江、平湖、嘉善等“强手如林”的竞争对手中杀出一条血路,依然是困扰新城建设的核心痛点。本文围绕新城产业发展需要进一步深入思考的若干问题展开分析,希望为新城产业发展提供一些启示。
1.按照新的定位,新城产业发展应该着力突出哪些特征?
上海郊区新城建设经历了从“卫星城——‘一城九镇’和‘1966城镇体系’——郊区新城——综合性节点城市”的跃升。每个阶段,郊区承载的使命不同,产业发展的重心、发展的力度和效果也有很大不同,但总体来看,“产业不够强”始终是上海郊区发展的一大痛点,与江浙周边强市县相比还有一定差距。
产业基础薄弱、转型升级缓慢一直是困扰新城建设的难题。从当前上海郊区产业发展的现状来看,主要存在以下几个方面的问题:一是新城产业定位不够清晰,普遍存在发展领域较多、特色不够鲜明的问题,除嘉定汽车城、奉贤“东方美谷”特色比较鲜明外,其他几个新城产业发展领域大同小异;二是产业发展能级总体依然偏低,产业链和价值链提升不明显,产业升级相对缓慢,这也是抑制郊区人口集聚、尤其是高端人才集聚的主要因素,而高端人才集聚不足又进一步形成对新城产业升级的制约;三是郊区新城产业发展总体缺乏优质的大项目和龙头企业集聚;四是郊区新城新兴产业呈现零星项目布局阶段,距离集群发展尚有一定差距;五是郊区叫得响的园区基地品牌比较缺乏,与周边江浙毗邻区域的园区基地相比差距明显,新城内的产业园区过于分散,涉及多个主体,相互割裂,缺乏统筹和联动;六是新城城市功能性设施建设与产业发展需求匹配度不高,吸引集聚产业人才的环境依然有待完善等等。
按照新的定位要求,新城产业需要着力突出“四个力”。新一轮新城建设与此前新城建设最大的不同,在于新城的定位发生了本质性的提升,要求在功能能级上以“独立的城市”来配置要素资源、发展产业本体、丰富城市功能。所谓“独立”,即新城的发展不再是中心城区空间的延展,也不再是简单地承接中心城区的人口转移、产业转移,而是具有内生带动人口和要素集聚的动力,形成系统运行的闭环;所谓“综合”,强调新城的复合功能,既有高端制造功能,也要强化服务功能,还要兼顾生态功能;所谓“节点”,强调新城的城市地位,要体现集聚性、链接性和辐射性,应该是要素汇聚较强、具有一定服务和辐射半径的高地,要通过“产业高原+功能高原”形成更广阔区域范围的人口吸附力和产业的辐射带动力,才能够称之为节点。基于此,新城的产业应该着力突出“四个力”:
一是凸显高端引领力,成为上海高端制造和高端生产性服务业的核心承载区。新城产业的高端引领更多体现在高技术含量、高增加值率的产业,能够成为上海高端产业引领的新名片,成为提升上海郊区制造业发展竞争力,缩小与周边区域差距甚至实现赶超的强力支撑。从四大功能比较优势的角度,如果中心城区更多是体现上海全球资源配置和高端服务的引领,新城则要成为上海高端制造和高端生产性服务业的核心承载区。
二是突出创新驱动力,成为上海创新型经济的主战场、主阵地。新城产业的主动力一定是来自于创新的,否则面向未来没有可持续性的竞争力可言。新城产业发展要成为上海创新型经济的主战场,这也是新城在上海“五型经济”格局中最具竞争力的领域。而新城的创新,并不是像张江依托综合性国家科学中心形成的原始创新策源,更多是与产业紧密结合,基于新型研发组织赋能的创新型经济。
三是彰显人口吸附力,成为吸引汇聚年轻群体、催发活力经济的磁力场。新城的产业发展要有较强的人口吸附能力,占地空间较大的重型、大型装备制造,具有较强的人工智能替代性的制造并不适合在新城集聚,而具有指数级增长特征、可以吸引年轻人集聚的创新创意新经济、在线新经济等应成为郊区新城的产业选择方向。
四是体现服务辐射力,新城的产业要能够匹配重要廊道和节点定位要求,追求区域链条整合能力、场景赋能辐射能力、标准掌控引领能力、专业服务提供能力和流量平台配置能力。作为综合性节点城市,发挥服务辐射功能是题中应有之义,尤其是几大新城都在长三角重要的发展廊道上,新城的产业发展必须要增强服务辐射力,核心就是要占据产业链价值链的高端,集聚众多总部企业、头部企业、链主企业、掌控标准的企业、市场份额占据较高的企业。
2.避免重走老路,新城产业发展如何防止“脱实向虚”?
谈及新城定位,往往给外界一种误解,那就是新城更多将以城市建设作为发展重心,带来的直接后果往往就是开始新一轮的造城运动——“卖地发展房地产”、建设凸显形象的高端功能设施,进而推高新城房价,这对于新城集聚发展高端制造业是极为不利的。《新城产业专项方案》中也专门强调“聚焦实体经济,坚持以发展先进制造业为主导”,这确实应该成为五大新城产业发展必须坚守的核心方向。
这是弥补新城所在区与江浙周边城市实力落差的必然选择。我们都知道上海的郊区发展不如毗邻的江浙区域,实力相差悬殊。如昆山市GDP超过4000亿,五大新城中最高的嘉定区GDP为2600亿;昆山市2020年全口径工业总产值已经超万亿,而五大新城中最高的嘉定区还不到6000亿;另外,吴江区、太仓市、平湖市的规上工业总产值分别为3600亿元、2300亿元、2000亿元量级,而上海的奉贤区、青浦区、临港新片区分别在1800亿元、1600亿元和1200亿元的量级左右。可见,上海郊区在经济实力上与周边毗邻地区的差距在很大程度上,主要体现在制造业实力的差距。
这是以往新城建设以及国内新城建设经验教训的“前车之鉴”。产业功能集聚不明显、人口集聚缓慢是国内很多新城建设面临的核心问题,上海郊区新城建设也是这个问题。当时的“一城九镇”过于强调国际化的住宅建筑形态,各新城的产业定位不清晰;而2011年以来的郊区新城建设也是偏向了城市功能设施的布局以及商业化开发,大型居住社区、普通商品住房以及高档住宅用地占了较大比重,导致产业用地不足,过快地抬高了用地成本,造成上海制造业的外迁。
这是新城资源禀赋、廊道节点地位形成的比较优势使然。发展服务业是新城丰富城市功能、实现产城融合发展的必然,但是服务业难以成为新城竞争力的核心承载。一方面,相较中心城区,郊区的服务业难以达到中心城区的能级和水准;另一方面,面向长三角,服务功能的核心辐射源在虹桥商务区,而不在郊区新城,因此,真正体现新城体现产业竞争力、体现高端产业引领的,应该是高端制造业更加具有比较优势。同时,上海之前过快调整制造业的影响至今尚未消除,新城更应坚守和保留制造业难能可贵的发展空间,坚持实体经济优先。
避免新城产业发展“脱实向虚”不是一个理念、一句空话,需要坚持“兴产优于造城”的理念,并采取一些切实的举措和手段:一是稳定新城房价预期,避免房价出现过快上涨,带动产业成本上升,造成制造业进一步的外迁;二是保障合理的工业用地空间,确保高端制造业在新城集聚,在上一轮新城建设过程中,部分工业用地指标被生产性服务业占用,而在园区外并未给予工业用地指标的占补平衡,导致工业用地面临缩减,这一轮的开发建设要避免这一现象出现;三是给予新城内制造业企业稳定预期,避免给企业造成新城聚焦城市功能而忽略或调整制造业发展的误解和担忧;四是在重大产业项目布局方面,市级层面要对新城予以倾斜。
3.防止同质竞争,新城产业如何塑造“一城一名园”,打造独具特色的产业“金名片”?
新城产业发展的核心在于形成具有竞争力的产业品牌,尽管行政力量不能够决定一个区域的产业发展,但进行适当的方向引导、进而强化资源、政策的聚焦,往往成为国内很多城市产业崛起的重要路径之一,因此,对于五大新城的产业发展而言,仍然需要有一个顶层设计、统筹考虑,从比较优势、区域分工等视角,相对明确一个主攻方向、久久为功,锻造新城产业的“金名片”。
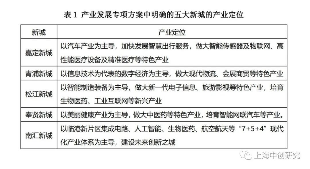
目前,新城产业发展领域还比较多、比较杂,缺乏具有显示度和竞争力的优势领域,产业发展专项方案中对每个新城提出的产业方向也相对宽泛,基本与每个区的主导产业相重叠,还需进一步聚焦。
彰显特色、串珠成链,协同构筑“环上海C型高端产业带”。下一步,各区在制定新城产业规划的过程中,要结合实际进一步聚焦领域,形成清晰的产业地图导向,尊重“多能”的现状基础和发展弹性,但关键的关键是把“一专”做成主导、做出品牌,具体来讲:嘉定新城应重点聚焦打造“智慧交通产业集群”,围绕智能网联汽车、智能传感、智慧出行,打造智能交通先导区;青浦新城应重点聚焦“数字经济集群”,围绕软件与信息服务、工业互联网等重点领域布局重点项目,打造数字经济示范区;松江新城应聚焦“智能装备产业集群”,打造覆盖智能机器人、高端能源装备、智能硬件内在的智能制造高地;奉贤新城应聚焦“美丽健康产业集群”,打造美丽健康产业策源地;南汇新城重点围绕“三大先导产业集群”,依托东方芯港、生命蓝湾、信息飞鱼等载体,做大集成电路、生物医药和人工智能产业。
资源整合、提升能级,着力打造富有影响力的“一城一名园”。形成新城优势品牌产业领域,关键在于打造具有显示度、识别度的品牌载体,《产业专项方案》中明确提出了“一城一名园”的目标,这也是新城产业发展的难点之一。目前,上海新城中的主要园区基地在规模和能级上与周边江浙毗邻区域尚有差距,如昆山经济技术开发区为国家级开发区,辖区面积达108平方公里,以昆山九分之一的土地面积,完成了全市40%以上的地区生产总值、50%以上的工业产值,贡献出全市60%以上的外资、70%以上的台资产出份额、80%以上的进出口总额,在2019年国家级经济技术开发区综合发展水平考核评价排名第五,而上海五大新城内产业基地与产业社区总面积合计为200多平方公里,面积最大的南汇新城,产业基地、产业社区面积也仅仅60多平方公里,新城内规上工业总产值在全市20%左右,相比之下,差距明显。同时,郊区新城的产业布局过于分散,成片开发和集聚开发不够,采用了“四面开花”的平行开发模式,导致不同园区基地之间的碎片化布局,并且呈现多主体的特征,缺乏统筹、联动和整合。
打造“一城一名园”,需统筹新城开发公司、产业园区与街镇管理机制,推动园区整合,探索用最具标识度的园区统领、提升镇级园区,形成统一开发、统一管理和统一品牌;支持新城内的园区基地与市级品牌园区合作,提升园区的专业化、市场化运作能力,探索出更多“区区合作、品牌联动”的新典范;支持重大项目向重点园区聚焦。
4.提升经济密度,新城如何打造存量盘活土地集约利用的新典范?
2018年,市委书记李强针对上海产业发展提出了要以亩产论英雄、以效益论英雄、以能耗论英雄、以环境论英雄。时至今日,对五个新城的产业发展而言,“四个论英雄”的导向依然适用。《上海市新城规划建设导则》提出,到2025年新城地均工业产值要达到100亿元/平方公里。而目前五个新城重点园区经济密度仍存在较大差异,其中临港产业区和嘉定工业区地均产值超过100亿元/平方公里,青浦工业区、松江经济技术开发区在70亿元左右,奉贤经济技术开发区还不到50亿元。在新城工业和研发用地规模基本保持稳定的前提下,优化存量用地、盘活低效用地是新城产业发展的唯一选择。
在盘活存量用地方面,同样面临工业用地稀缺问题的深圳早就探索出了一条集约高效利用之路。比如,通过规划标准提升土地承载力。深圳在2014年的《深圳市城市规划标准与准则》中明确工业项目(M1)、新型产业用地(M0)的容积率上限分别可以达到4.0和6.0。而在2018版修订稿中则进一步取消了对工改工项目M1和M0用地的容积率上限。再如,探索工业上楼打造垂直产业园,最早发端于深圳宝安区的“工业上楼”,对建筑高度超过24米且不超过100米的高层厂房,鼓励高端制造产业入驻,同时鼓励园区满足高端制造产业工业生产、研发需求,打造产研一体化工业楼宇。
因此,为了保障新城产业发展的用地空间,可以积极争取市级规划资源部门支持,在新城开展土地集约高效利用试点,适当放松工业用地和新型产业用地的容积率上限,同时支持产业区块实行混合用地、创新型产业用地等政策,推进工业、研发办公、中试生产等功能混合;建立新城项目准入标准,定期开展土地资源利用效率评价,创新低效用地分类处置和退出机制;此外,针对嘉定新城的马东地区、松江工业区、青浦工业区等战略预留区,应当加快研究编制园区转型升级方案,积极导入重大项目,按照成熟一块、使用一块的原则,率先激活战略预留区发展空间。
来源 | 长三角一体化
转载此文章须经作者同意,并请附上出处(第一昆山网)及本页链接。
原文链接:https://www.ksrmtzx.com/news/detail/34022






