换位跑一次 | 表格归一码,备案跑一趟!
“只要扫描一下这上面的二维码,业主就可以在线进行装修备案准备,并且还能查清楚全镇建筑垃圾的归集点位。”日前,在淀山湖镇富力湾小区,物业人员正将印有二维码的规范装修告知书贴到业主家门口,“这个二维码融合了装修管理备案所需要的多张表格。放到以前,办理业务至少要跑两趟,现在最多跑一趟就能办妥。业主办事方便了,我们对房屋装修的管理也方便了。”

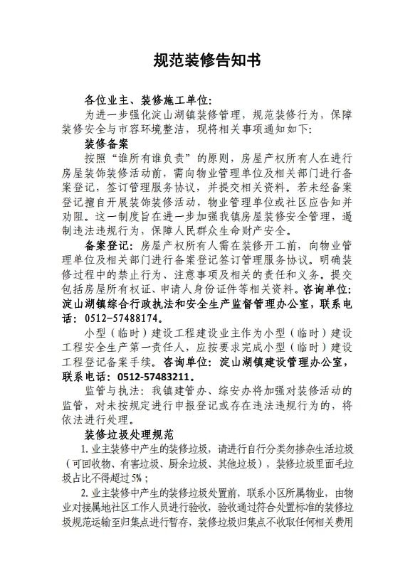
原来,淀山湖镇低密度住宅面广量大,每年春节过后都有一段时间是装修旺季。该镇对房屋装修以及建筑垃圾处理等管理严格,对装修公司、住宅业主都有明确的要求,需要承诺书、委托书等纸质材料,守牢装修管理的底线。然而,由于需要填写纸质材料,也给业主带来一定的不便。为此,淀山湖镇副镇长陈平以准备装修房屋的住宅业主身份“换位跑一次”,体验装修备案的全流程。
脱下制服,换上便装,陈平体验了一番之后发现,之前办理装修备案的确存在不方便的环节流程。“装修备案是一个高频事项,今天没有明天就会有,不是东家有就是西家有。”陈平说,“要让群众办事更方便,就要换一换管理思路。”
体验结束后,陈平与淀山湖镇综合行政执法和安全生产监督管理办公室深入沟通,一起商量,决定用数字化的解题思路来优化装修备案这一高频事项办理流程,打造了装修管理“一码通”及淀山湖建筑垃圾归集点二维码,并将两个二维码印在规范装修告知书上,便于业主扫描下载相关材料以及所要准备的证件。“这样一来,不用打电话咨询,更不必跑一趟,业主只要扫扫码就能知道要填写哪些材料、需要什么证件、建筑垃圾运到哪里去。下载后,填写好,交给物业,最多跑一次就可以把装修备案办好了。”陈平说。


“省心又省时!如今,只要扫一扫码,就可以在线下载各类表格,并且根据流程指示图进行填报,一下子解决了不会填、来回跑等问题。”家住恒海国际的邵女士欣喜地表示,就连令人苦恼的建筑垃圾问题,扫一扫也能搞清楚运到哪里去,这让她觉得家门口的幸福感越来越强。
“作为抓好装修管理工作的重要突破口,‘一码通’不仅方便了群众,也有效促进了房屋装修的规范化监管。”淀山湖镇综合行政执法和安全生产监督管理办公室相关负责人介绍,装修备案“应备尽备”后,物业或社区工作人员即可按照装修管理要求,分别在动工开始、施工推进和装修收尾等重要阶段,进行入户巡查,规范装修行为,保障装修安全与市容环境整洁。

党员干部以普通群众身份走流程、办事项,成为发现社会治理短板的“放大镜”。淀山湖镇以群众视角丈量制度设计是否合理,用群众的触感检验服务流程是否便民,让那些藏在文件堆里的堵点、躲在流程图后的难点无所遁形。
面对装修备案的繁复流程,淀山湖镇没有选择简单做减法,而是利用数字技术,将多种表格、所需证件融于“一码通”,让建筑垃圾归集点跃然掌上,既保留了必要的管理规范,又消解了机械重复的填报负担。更可贵的是,技术应用始终与人性化服务同频共振,既实现了“数据多跑腿”的效率提升,更延续了“干部多跑腿”的服务初心。这种治理智慧的背后,是对群众需求度的精准把握。
“换位跑一次”应成为基层治理的必修课,其价值远超装修管理本身。期待更多“换位体验”之窗能开得更大,让政策的制定者成为流程的体验者,让技术的开发者化身服务的测试者,在躬身入局中破解治理难题,于感同身受里书写更有温度的民生答卷。
责任编审 | 史赛 金燕博
融媒体记者 | 张田
融媒体编辑 | 朱敬哲
校对 | 江慧智

转载此文章须经作者同意,并请附上出处(第一昆山网)及本页链接。
原文链接:https://www.ksrmtzx.com/news/detail/244954
全部评论