1533家,大变样!

4月18日,市委书记吴新明带领有关部门负责人,来到位于高新区的昆山彩之源化学有限公司开展“四不两直”安全生产检查,发现该厂区已出租给十余家大小不一的企业,这些租赁企业不仅经营业态混杂,且安全生产方面管理缺失,多家企业为典型的 “三合一”场所,生产环境脏乱、消防通道堵塞、私自违法搭建……相关部门立即启动整改。

▲4月18日,市委书记吴新明以“四不两直”方式赴昆山彩之源化学有限公司开展安全生产检查
一个月后,彩之源厂区已呈现出另外一番景象:人车分流秩序井然,生产车间干净整齐,安全警示标志齐全醒目,电瓶车集中充电桩等各类安全设施均已到位。




▲“彩之源”厂区整治前后对比
5月22日,市委、市政府举行全市群租厂房综合治理现场推进会,发挥典型示范的带动作用,举一反三、以点带面,推动全市安全生产形势持续稳定向好。

自全市群租厂房综合治理工作开展以来
我市将工业厂房出租管理
作为保障安全生产的重要抓手
旗帜鲜明打造群租厂房规范管理的
“昆山标准”“昆山规矩”

始终坚持
“该关不停、该停不处罚
该处罚不教育”的原则
深入排查、重拳出击
坚决做到
关停一批、整顿一批、提升一批
全力压降群租厂房风险
实现整治提升
整治举措
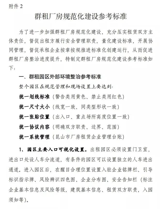
出台建设标准
全面推广彩之源群租厂房整治经验,印发《群租厂房蓝盾护航百日安全专项整治行动方案》,建立出租方积分制动态管理工作机制,出台群租厂房规范化建设参考标准,明确“整治整改—规范提升—小微标准化推进”工作路径。
开展培训指导
组织开展全市厂房租赁企业负责人、安全员专题辅导培训班,引入33家第三方技术服务机构,参与指导全市3122个群租厂区、14696家承租企业风险辨识、规范设置工作。
推进综合治理
指导和督促各区镇把加强群租厂房综合治理作为消除区域性风险隐患、压降事故总量的重要抓手,切实把群租厂房环境整治、违建拆除、“散乱污”治理、电气线路整治和承租企业作业现场整治有机结合起来,有效规范提升群租厂区日常安全管理水平,打好群租厂房综合治理“组合拳”,确保整治不反弹。



▲群租厂房规范化建设参考标准

下面跟着小昆
一起去看看整治成果吧!

位于锦溪镇锦荣路178号的东丰健康仪器(昆山)有限公司,共有10家企业入驻,曾存在出租方现场管理不到位、厂区规范化建设整治进度缓慢、电线私拉乱接等突出问题。2020年7月13日,锦溪镇群租厂房联合检查评估小组根据“昆山市群租厂房出租方安全生产积分考核表”对该厂进行综合打分。最终,该厂区总得分为38分。
根据《昆山市厂房租赁企业出租方积分管理实施办法》,执法人员对该厂区实施停电整改措施。随后,该群租厂区着力在整治私拉乱建、完善管理流程、规划可视化建设等方面发力,目前已基本完成规范化改造,并成功由“黑榜”转为“红榜”。




▲整改前后对比图

▲车间工具定置定位摆放

▲车间区域区块划分管理
全市各区镇
都在积极开展群租厂房整治


▲昆山开发区对出租厂区开展专项检查

▲周市镇组织辖区内群租厂区房东、二房东,到事故现场进行警示教育、到安全生产示范点学习经验,增强房东安全管理意识

▲陆家镇蓝盾护航百日行动领导小组对“脏乱差”且拒不整改的群租厂房企业下发停顿整改告知书

▲淀山湖镇安全办成立4个专项小组,对全镇67个群租区域进行突击检查
通过一系列整治
群租厂房实现华丽变身
▼

▲欧美科创园

▲阳乐科技创新园区

▲昆山麦杰柯电子科技有限公司

▲昆山百毅豪置业服务有限公司

▲昆山世荣创研软件科技有限公司

▲宏洋科技工业园

▲昆山华都精工精密机械股份有限公司
我市规范化园区改造
有力推动了一批群租厂区大变样
发展潜力大提升
截至目前
全市共有1533家群租厂区
完成规范化园区改造
责任编审 | 陈佩华 冯涛 温梦舟
融媒体记者 | 丁燕
融媒体编辑 | 陆雨叶 张丹
综合 | 昆山应急管理


转载此文章须经作者同意,并请附上出处(第一昆山网)及本页链接。
原文链接:https://www.ksrmtzx.com/news/detail/19265