好消息!购买存量房首付可提取公积金余额
从公积金余额中提取10万元
加上自有资金
终于缴齐了购买二手房的首付款
急于改善居住条件的市民刘先生
这下放心了
近日
市房产交易管理中心
与苏州市公积金管理中心昆山分中心
携手合作
完成了我市第一笔
提取公积金余额
作为购买存量房首付的业务

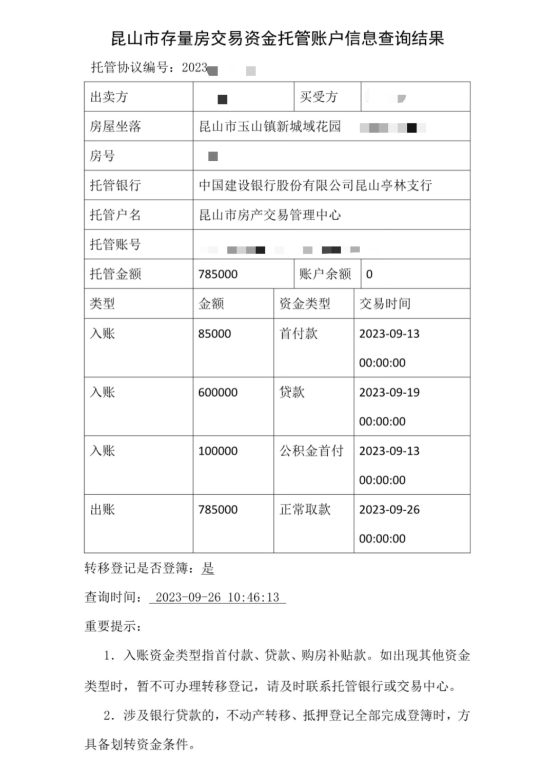
前不久,刘先生看中了新城域花园一套正在出售的二手房。按照以前的规定,他必须全额付清首付款,贷款付清购房尾款,在整个二手房买卖流程完成后,才能申请提取公积金账户上的余额。“新规定出台后,不用等到买卖完成,我就能申请提取公积金余额,等于手头直接多出了10万元。”刘先生说。

苏州市公积金管理中心
昆山分中心相关负责人
按照新规,在我市缴存住房公积金的职工购买苏州市区域内存量商品住房且符合购房提取条件的,可以向公积金中心申请提取住房公积金账户余额作为购房的前期资金。
问
满足什么条件可以申请提取住房公积金账户余额作为购买存量房前期资金?
答
在本市缴存住房公积金的职工购买苏州市行政区域内存量商品住房且符合购房提取条件的,可向苏州市住房公积金管理中心分支机构申请提取住房公积金账户余额作为购房前期资金。
问
提取住房公积金账户余额作为购买存量房前期资金的办理流程是怎么样的?
答
1. 购房者线上或线下查询打印公积金缴存证明,作为自有资金证明,与卖房人签订《存量房买卖合同》,同时买卖双方须与市房产交易管理中心签订《存量房交易资金托管协议》。
2. 购房者携带《存量房买卖合同》、《存量房交易资金托管协议》、身份证件原件、婚姻关系证明或户口簿原件及《委托书》,到住房公积金服务窗口申请提取住房公积金。
3. 住房公积金服务窗口工作人员对购房者提交的材料进行审核,符合提取条件的,即时办结相关业务手续,并按资金托管业务流程将提取资金转入存量房资金托管账户。
问
购房者提取住房公积金支付购房款后还可以办理住房公积金贷款吗?
答
购房者提取住房公积金支付购房款后,符合住房公积金贷款条件的,可申请办理住房公积金贷款,已提取的住房公积金可计入有效公积金账户余额,用于计算贷款额度。
问
购房者在个人住房公积金账户可以提取多少余额?
答
购房者提取住房公积金总额为截至《存量房买卖合同》签订日期时个人住房公积金账户余额,最高不得超过合同约定的购房前期资金,且至少需按最新缴存基数留存一个月的缴存额(不含新职工补贴)。
问
若取消交易,购房者提取的个人住房公积金如何处理?
答
若买卖双方取消交易的,应撤销《存量房交易资金托管协议》,市房产交易管理中心根据购房者的申请,在3个工作日内,按有关程序将相关购房资金全额退还至公积金中心的指定退款账户,计入购房者个人住房公积金账户。
问
面对疫情 不必恐慌目前哪些银行已开展提取个人住房公积金账户余额作为购买存量房前期资金这项业务?
答
目前中国银行、工商银行、建设银行、交通银行已开展此业务,市房产交易管理中心将与公积金中心尽快推动其他银行开展此项业务。
对于符合条件的购房者而言,提取公积金支付购房首付,有助于住房需求的释放,并减轻了前期资金周转压力;另一方面,对于意愿减少贷款支出的购房者来说,提取公积金亦提供了额外资金,增加了可支付的首付比例。这既发挥了住房公积金的民生支撑作用,也承接了今年以来楼市政策的趋势。
如大家对提取住房公积金账户余额
作为购买存量房前期资金
仍有疑问
可拨打咨询电话
0512-57336005
0512-12329
来源 | 第一昆山
融媒体记者 | 许晓明
融媒体编辑 | 朱敬哲
校对 | 陆静芳
综合 | 宜居昆山

转载此文章须经作者同意,并请附上出处(第一昆山网)及本页链接。
原文链接:https://www.ksrmtzx.com/news/detail/182687
全部评论