事关异地就医,最新解答来了!
苏州发布微信公众号
随着苏州异地就医经办服务
进一步优化升级
异地就医给我们带来了很多利好
关于苏州市异地就医政策和经办流程
大家都了解吗?
现在
针对苏州参保人员适用的
异地就医最新指南来啦
我们一起来看!
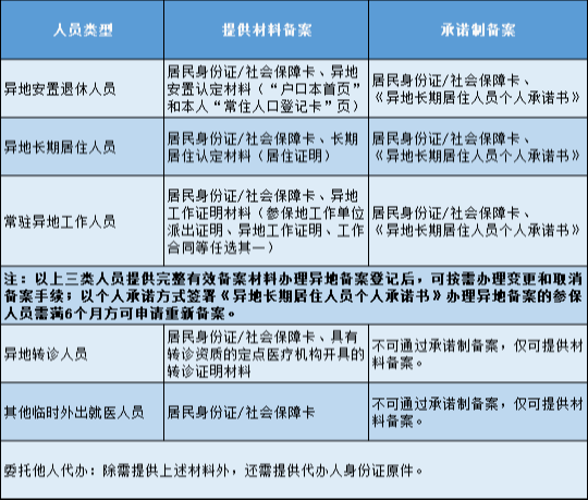
1. 异地安置退休人员:指退休后在异地定居并且户籍迁入定居地的人员。
2. 异地长期居住人员:指在异地居住生活且符合参保地规定的人员。
3. 常驻异地工作人员:指用人单位派驻异地工作且符合参保地规定的人员。
4. 异地转诊人员:指因患有限于本市医疗技术和设备条件不能诊治的疑难重症疾病,经具有转诊资质的市、县级以上医院诊断需要转往外地医院治疗的人员。(注:转诊备案手续有效期一年。)
5. 其他临时外出就医人员:基本医疗保险参保人员中,非上述四类人员(即异地安置退休人员、异地长期居住人员、常驻异地工作人员、异地转诊人员),未按参保地规定办理转诊手续的其他临时异地就医人员。(注:备案手续有效期一年。)
03
04
1. 江苏医保云APP/江苏医保云小程序支付宝入口(江苏省内参保人员适用,可用于申请省内、跨省异地就医备案)
2. 国家医保服务平台APP/国家异地就医备案小程序(省内、跨省参保人员适用,仅用于申请跨省异地就医备案)
3. 微信公众号或APP
4. 转诊人员至本市具有转院资质的医疗机构办理转诊手续后,后台将为参保人员办理备案手续,转诊备案手续有效期一年。(苏州参保人员适用)
5. 医(社)保经办机构柜面(苏州参保人员适用)
➦ 窗口业务:即时办结。
➦ 线上业务:1-2个工作日。
1. 办理异地备案的参保人员,在参保地和备案地均可享受直接结算服务,本地结算功能不冻结。
2. 异地就医直接结算执行就医地医疗机构的就医流程和服务规范。省内异地就医结算按照“参保地政策,参保地目录”结算;跨省异地就医结算按照“参保地政策,就医地目录”结算,异地就医直接结算可能存在费用待遇差异,属于正常现象。
3. 其他临时外出就医人员在备案地发生的符合医疗保险结付规定的医疗费用,按原规定结付比例的80%结付,备案手续有效期一年。
4. 异地定点联网药店购药仅可使用医保个人账户结算。
1. 异地长期居住(工作、生活)人员异地就医以个人承诺方式办理异地备案的需满6个月方可申请重新备案。异地长期居住人员申请多地备案时,不可通过承诺制备案,需提供有效异地长期居住认定材料。
2. 已办理异地就医备案的参保人员,如符合申办门诊慢特病或国谈药待遇,为避免待遇受到影响,请您在确诊后尽快联系参保地医(社)保经办机构按规定办理相关手续。
3. 参保人员在异地发生的符合生育保险支付规定的产前检查和生育等医疗费用请先行垫付,切勿使用社会保障卡或医保电子凭证直接结算,以免影响生育保险相关待遇。
1
异地划卡提示报错了怎么办?
如出现就医故障,不能刷卡结算,请先拍照保存报错图片后反馈参保地、就医地医保经办机构。暂时不能解决的,可以先自费结算,待故障排除后在医院重新医保结算,或者选择其他时间就医购药。
2
怎么查询异地联网医药机构信息?
方法一:
登录“国家医保服务平台”,进入“跨省异地就医结算服务查询-异地联网定点医药机构查询”模块,即可查询全国范围开通异地联网医药机构信息。
(网址:https://fuwu.nhsa.gov.cn)
方法二:
登录“江苏省医疗保障局官网”,进入“异地就医-全国异地就医联网医药机构查询” 模块,即可查询全国范围开通异地联网医药机构信息。
(网址:http://ybj.jiangsu.gov.cn)
3
怎么联系各地医保经办机构?
方法一:
拨打各地医保服务热线:当地区号+12393/12345 。
方法二:
登录“国家医保服务平台”,进入“跨省异地就医结算服务查询-医保经办机构查询 ”模块,即可查询各地经办机构联系电话。
(网址:https://fuwu.nhsa.gov.cn)

转载此文章须经作者同意,并请附上出处(第一昆山网)及本页链接。
原文链接:https://www.ksrmtzx.com/news/detail/179819



