超详细,驾驶证期满换证这样办!
驾驶证逾期
需要办理期满换证
还是需要重考?
逾期后开车上路会被处罚吗?
逾期未办理的时间不同
处理方法也有所差异
今天小昆为大家介绍
驾驶证逾期换证业务
分不清的朋友们请仔细阅读啦
机动车驾驶证的有效期
机动车驾驶证的有效期分为6年、10年和长期。在驾驶证内正页最下方均有明确签注。

▲驾驶证有效期
①初次申领的驾驶证有效期为6年;
②如果机动车驾驶人在前6年有效期内,每个记分周期均未达到12分的,换发10年有效期机动车驾驶证;
③在机动车驾驶证的10年有效期内,每个记分周期均未达到12分的,换发长期有效的机动车驾驶证。
机动车驾驶证期满换证
正常情况下,驾驶证期满换证可以在有效期满前90日起办理,驾驶人需带好身份证原件及正反面复印件、医疗机构出具的有效证明、一寸白底彩照两张、驾驶证在车辆管理所或“警、医、邮”网点进行换证服务,也可通过“交管12123”App申请换证。
线上办理流程
1.登陆后,首页点击【更多】,选择驾驶证业务中的【驾驶证补换领】。

2.系统会根据你的驾驶证实际情况,筛选出可办理的业务类型供勾选;选择【期满换证】后点击【下一步】。

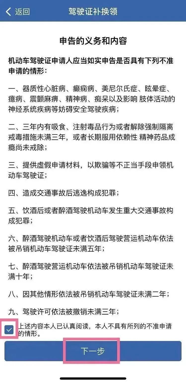
3.仔细阅读【申告的义务和内容】,并勾选已阅读,点击【下一步】。

4.填写驾驶证邮寄地址(全国均可邮寄)及联系电话,点击【下一步】。

5.接收、填写验证码,提交后即申请成功。

6.申请后需要经过受理、制证等流程,可在首页下方【网办进度】中查询。

注意:线上申请需要提交体检证明!!!
线下办理流程
(一)选择至车管窗口办理驾驶证期满换证业务的:
1.驾驶人携带本人身份证原件,依次完成驾驶人体检、采集驾驶人照片;
2.窗口或自助机受理业务、缴纳驾驶证工本费;
3.领取新的驾驶证。

(二)选择至警邮网点办理驾驶证期满换证业务的:
1.驾驶人携带本人身份证原件及正反面复印件、一寸白底彩照两张,依次完成驾驶人体检、采集驾驶人照片;
2.窗口受理业务,确认邮寄地点;
3.车管所网办中心后台审核、制证、归档,新的驾驶证邮寄送达。驾驶人可在警邮网点完成体检、驾驶证期满换证业务“一站式”受理,然后直接回家坐等驾驶证寄递送达。
邮政服务点

▲点击查看大图
温馨提示:
1.以上邮政营业网点均开通体检功能,暂只接受申请人本人办理业务,不接受代办。
2.驾驶证补换证业务范围暂只支持年龄在70岁(含)以下的苏州大市内本地或外地转入的C类驾驶证。本地驾驶证有效期超过11个月的不予受理;外地驾驶证超过有效期的不予受理。
3.驾驶证如有违法请先处理完毕。
网点搜索步骤



但如果没有及时办理期满换证业务
那么这些情况
驾驶人需要知道~
逾期时间不同
处理方法也不同
逾期1年以内
可直接办理期满换证业务
驾驶证逾期一年内的可以正常办理换证,但在换证前不能开车上路。
逾期1-3年
通过考试可以恢复驾驶资格
机动车驾驶人逾期1年未到3年的,驾驶证在系统中将会处于注销可恢复状态,需参加科目一考试,恢复驾驶资格后才可办理期满换证业务!
逾期3年以上
驾驶证永久注销
驾驶证逾期超过三年的,需要重新参加驾考考取驾驶证!
相关法律链接
根据《道路交通安全法实施条例》第二十八条:机动车驾驶人在机动车驾驶证丢失、损毁、超过有效期或者被依法扣留、暂扣期间以及记分达到12分的,不得驾驶机动车。
温馨提示:虽然超过一定有效期仍然可以换证,但超过有效期就是无证状态,就不能再开车!无证驾驶将被处200元以上2000元以下罚款,并处15日以下拘留!
如果您的驾驶证即将逾期记得
在有效期满前90日内
申请换证哦~
如何避免驾驶证逾期
记牢驾驶证换证时间
加强换证意识,可通过查看驾驶证或登录“交管12123”App了解驾驶证信息,驾驶证有效期满前90天,及时办理换证业务。
预留有效联系方式
注册“交管12123”App时,预留有效联系方式,便于及时收到预警提醒。联系方式有变动,及时办理“变更联系方式”业务。
来源 | 昆山交警
校对 | 葛自强


转载此文章须经作者同意,并请附上出处(第一昆山网)及本页链接。
原文链接:https://www.ksrmtzx.com/news/detail/162310
全部评论