全省新增100处,昆山3处入选!
近日
江苏省100处“乐享园林”民生实事项目
名单正式公布
昆山3处绿色空间入选
“乐享园林”小型绿地活力空间
正逐步走进我们的生活
让度假风景
成为我们生活中的日常
走
一起去认识
这三处省级“乐享园林”
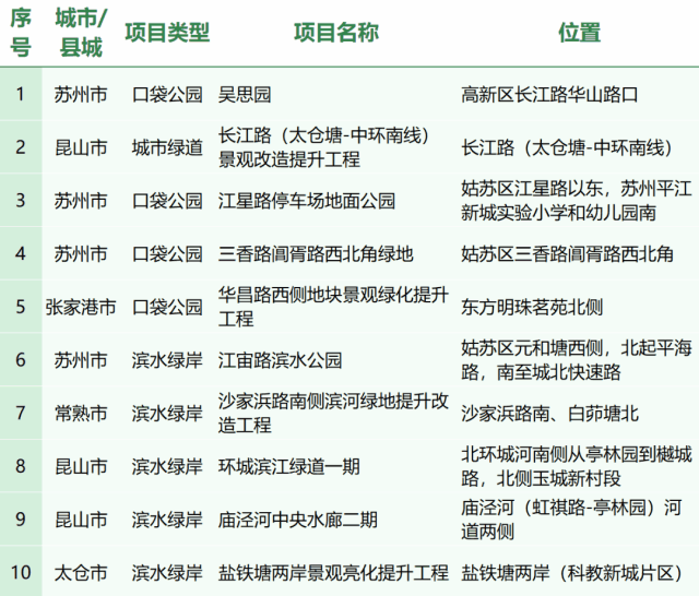
长江路(太仓塘—中环南线)
景观改造提升工程
长江路北承太仓塘,南到中环南线,总长6.5公里。该项目总设计面积34.5万平方米,以“先锋门户大道、锦绣公园客厅”为定位,全段形成“1+3”的总体策略,即1个街区模式(三带合一的“昆小径”弹性街区)、3类特色空间体系(3大门户客厅)。整体形成城市客厅段、生态迎宾段2个风貌段,并形成“一径伴,两卷启,三芯耀,多点珠玉融昆城”的长江路特色空间体系。目前已基本完工。

环城滨江绿道一期
项目东起亭林园、西至叶荷河,全长约3.8公里。植入“绿”“人”“水”“城”要素,打通滨水岸线,设计沟通11个社区,串联15个景观节点,更新4处桥下空间,增设1个便民驿站、5处健身空间,合理设置机动车与非机动车停车空间,连接城市与自然的共享绿带、活力走廊,讲述昆山故事,让市民与游人感水乡之韵,享绿色之行。目前,施工进度已完成66%,计划年前完工。
▲部分已建区域实景图
▲项目效果图
庙泾河中央水廊二期
项目西起虹祺路、东至张家港河口,岸线全长2.7公里,提升改造蓝绿空间25万平方米,延续一期项目的生态和慢性连续策略,贯通生态廊道,布设人行景观桥、慢行步道骑行道、休闲驿站、休憩设施等,融入海绵城市建设理念,打造“生态+滨河+社交+活力+文创”的蓝绿交织连续的活力水岸。目前,施工进度已完成79%,计划年前完工。
▲部分在建区域实景图
▲项目二期效果图
推窗见绿
开门进园
每一步皆是诗情画意
……
昆山创造性推出生态链条慢行环线工程“昆山之链”,因地制宜地进行景观和设施提升改造,构建“三道六线”交通体系,分级分类布局昆恋驿站,营造“一轴五线”活力空间,绘就以一链三象、六宫六苑、二十四驿、二十四园为特色的新江南“清明上河图”。
2020年起
我市启动“昆小薇·共享鹿城”专项行动
通过见缝插绿、针灸提升
改造身边的小微公共空间
▲昆铁小游园
▲昆韵致塘
▲“童梦”公园
走出家门
共赴一场“绿色之约”吧!
综合 | 苏州新闻网 宜居昆山
责任编辑 | 刘文琦


转载此文章须经作者同意,并请附上出处(第一昆山网)及本页链接。
原文链接:https://www.ksrmtzx.com/news/detail/161402











全部评论