立即停用!紧急召回!很多人家里都有
如果使用温度过高
消费者使用的炒锅或筷子
可能析出非食用物质
存在安全隐患
3月24日
上海市市场监管局公开的信息显示
宜家(中国)投资有限公司
正在召回14260件炒锅
和98403套筷子
↓↓↓
1. 2018年10月至2022年9月生产的型号为30427237的FRUKTKAKA弗鲁卡卡印式炒锅,共计14260件。

2. 2022年1月至2022年7月生产的型号为00525814的KUNGSTIGER坤蒂格4双筷子,共计98403套。

召回原因
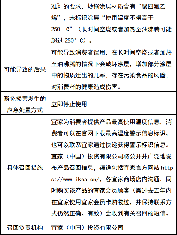
FRUKTKAKA弗鲁卡卡印式炒锅标签标识项目不符合GB 4806.1-2016《食品安全国家标准 食品接触材料及制品通用安全标准》的要求,炒锅涂层材质含有“聚四氟乙烯”,未标识涂层“使用温度不得高于250°C”(长时间空烧或者加热至油沸腾可能超过250°C);可能导致消费者误用,在长时间空烧或者加热至油沸腾的情况下会破坏涂层,增加部分涂层中的物质迁出的几率,存在污染食品的风险,对消费者的健康造成伤害。
KUNGSTIGER坤蒂格4双筷子标签标识项目不符合GB 4806.1-2016《食品安全国家标准 食品接触材料及制品通用安全标准》的要求,筷子材质含有“聚苯硫醚”,未标识产品“使用温度不得高于121°C”;可能导致消费者误用,在温度过高的情况下,材料聚苯硫醚可能发生材质状态改变,污染食物,对消费者的健康造成伤害。
召回措施
消费者立即停止使用。宜家为消费者提供产品最高使用温度信息,消费者可以在官网下载最高温度警示信息标识,也可以联系宜家通过快递获得警示标识信息。宜家(中国)投资有限公司将公开并广泛地发布产品召回信息,渠道包括宜家官方网站https://www.ikea.cn/,各宜家商场店内沟通,同时购买该产品的宜家会员顾客(需过去五年内在宜家使用宜家会员卡购物过,并保持联系方式仍然正确、有效)会收到有关召回的短信。
召回联系方式
1. 宜家官网(https://www.ikea.cn/)在线客服;
2. 电子邮箱:CS.CNIKEA@IKEA.COM;也可拨打宜家客服中心400-800-2345进行相关咨询。



有记者致电宜家客服中心,被告知应立即停用相关产品,并通过官网下载或快递等方式获得最高温度警示信息标识。记者提出能否直接退货,客服人员表示,在遵循“最高使用温度”标签的指引下,消费者可以放心使用此次召回的两款产品。
记者随后在宜家网站上找到了这两款产品的“最高使用温度”标签,都只有一句话,分别是:“最高使用温度:不得超过250℃”“最高使用温度:不得超过70℃”。

在宜家网站上,此次产品召回被称为“标签修改行动”

简明的警示标签却引发网友吐槽:“下载一个标签,风险就消失了?”
对此,有不少网友表示不满。认为很多人都有在清洗炒锅后空烧将其烘干的习惯,至于使用炒锅高温油炸食物和将筷子放到开水里消毒,更是日常操作,这些情况下,就算知道使用温度不能超过250℃和70℃,也很难避免。
根据上海市市场监管局公开的信息,今年宜家已报告产品召回3起,涉及镜子、玩具等。
赶快自查家里的厨具餐具
转发分享给朋友
来源 | 上海市场监管
责任编辑 | 陆晓兰

转载此文章须经作者同意,并请附上出处(第一昆山网)及本页链接。
原文链接:https://www.ksrmtzx.com/news/detail/154303
全部评论