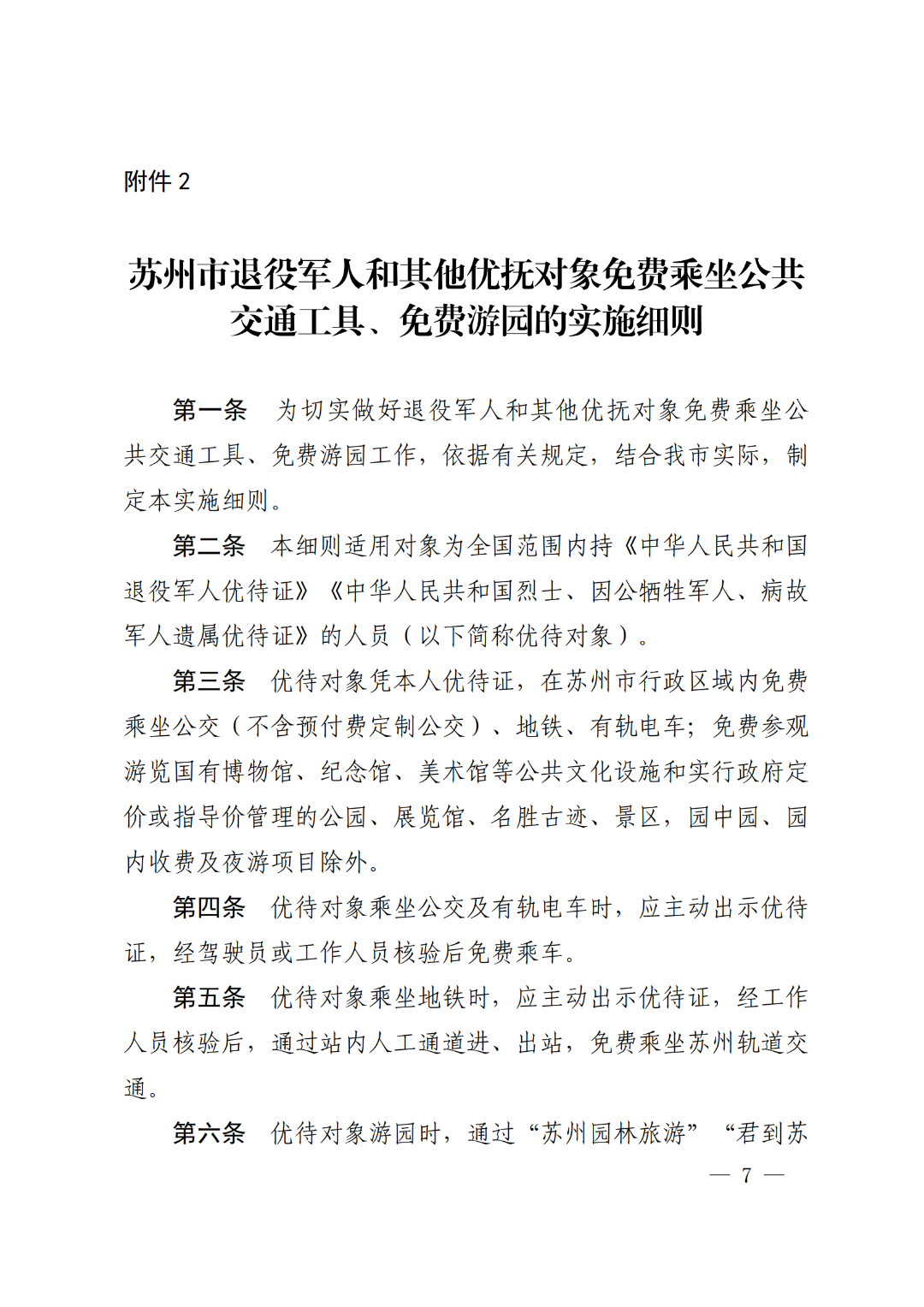
退役军人在苏可免费乘坐公共交通、免费游园

为贯彻落实习近平总书记关于退役军人工作重要论述,深入学习宣传贯彻党的二十大精神,进一步提升退役军人和其他优抚对象的荣誉感和获得感,营造全社会尊重关爱退役军人的良好氛围,3月15日,苏州市人民政府办公室下发《关于印发苏州市退役军人和其他优抚对象免费乘坐公共交通工具、免费游园的实施方案的通知》及《实施细则》,就退役军人和其他优抚对象持优待证免费乘坐公共交通工具、免费游园有关事项予以明确。

为帮助广大退役军人和优抚对象
准确理解把握政策规定
现就大家比较关心的问题进行具体解读
退役军人和其他优抚对象免费乘坐公共
交通工具、免费游园政策解读

推出这项优待政策有什么重要意义?
习近平总书记指出,“要关爱退役军人,他们为保家卫国作出了贡献”。实施退役军人和其他优抚对象免费乘坐公共交通工具、免费游园政策,就是为了褒扬退役军人在服役期间为国家作出的贡献,在全社会营造尊军崇军爱军的浓厚氛围,同时勉励广大退役军人踔厉奋进,为全面推进中国式现代化作出新的更大贡献。
优待政策什么时候开始实施?
2023年3月18日起实施。
哪些对象可以享受优待政策?
全国范围内持《中华人民共和国退役军人优待证》《中华人民共和国烈士、因公牺牲军人、病故军人遗属优待证》的人员(以下简称优待对象)。
优待对象可以免费乘坐哪些公共交通工具,
免费游览哪些景区?
优待对象凭本人优待证,在苏州市行政区域内免费乘坐公交(不含预付费定制公交及长途客运等)、地铁、有轨电车;免费参观游览国有博物馆、纪念馆、美术馆等公共文化设施和实行政府定价或指导价管理的公园、展览馆、名胜古迹、景区。
优待对象如何免费乘坐
公交、地铁、有轨电车?
优待对象主动出示优待证,经驾驶员或工作人员核验后,免费乘坐公交及有轨电车,通过地铁站内人工通道进、出站,免费乘坐苏州轨道交通。
优待对象如何免费游览优待景区?
通过“苏州园林旅游”“君到苏州”或各优待景区官方平台等提前预约,预约成功后,按照预约时段至景区,出示与本人身份信息匹配的优待证和身份证入园。
免费游览优待景区包括哪些项目?
免费项目仅限优待景区白天首道门票费用,园中园、园内导游讲解服务、停车、游船及休闲娱乐等园内收费及夜游项目不在免费范围。
享受优待时有什么注意事项?
优待证仅限本人使用,不得转借他人。优待对象乘坐公共交通工具、游园时,要遵守相关规定,配合做好相关核验工作,文明有序出行。
尚未办理优待证的怎么申领?
符合条件的申请人原则上应向户籍地乡镇(街道)退役军人服务站(具体地址可在百度、高德地图查询)申请优待证。不在户籍地常住的,可向常住地乡镇(街道)退役军人服务站提出申请。优待证申请信息需要逐级审核,卡厂制卡和邮寄分发需要一定时间,请申请对象申请后耐心等待。
具体规定请参阅(上下滑动查看)


免费游园目录清单请参阅



(点击看大图)
特别提醒
1. 广大退役军人和优抚对象在免费乘坐公共交通工具、免费游园过程中,请遵守相关规定,主动出示证件,共同维护文明秩序。
2. 为保障游览安全和出游体验,免费参观游园前务必先预约、再前往,以免当日无票给出行造成不便。如行程改变,请及时取消预约。
3. 符合条件但还没有申领优待证的退役军人和优抚对象,可向户籍地或常住地乡镇(街道)退役军人服务站提出申请。
4. 免费乘坐公共交通工具、免费游园过程中如有疑问,可咨询相关单位服务热线,也可拨打我市各级退役军人事务部门咨询电话。
各县级市(区)退役军人事务部门咨询电话
来源 | 苏州市退役军人事务局
责任编辑 | 刘文琦

转载此文章须经作者同意,并请附上出处(第一昆山网)及本页链接。
原文链接:https://www.ksrmtzx.com/news/detail/152175

全部评论