1357.49万元!昆山19个项目获2022年苏州市文化产业发展专项资金扶持
12月16日 23:07
近日
苏州市文广旅局、苏州市财政局下达
2022年苏州市文化产业发展
专项资金扶持项目
我市19个项目(企业)
获得扶持资金共计1357.49万元
向上争取资金总额位列苏州县级市第一

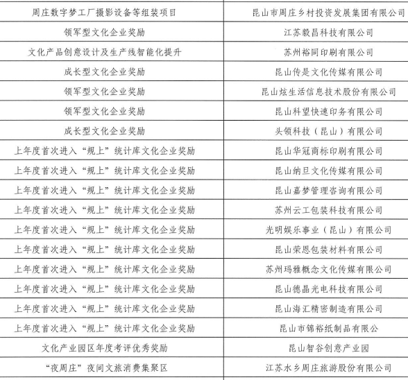
本次入选项目涵盖重大项目建设、壮大市场主体、夜间文旅消费等多个类别,包括周庄数字梦工厂、裕同印刷2个重大项目建设;毅昌科技、炫生活等5家领军型、成长型文化企业;玛雅概念等10家首次入规文化企业;智谷创意产业园(文化产业园区)及“夜周庄”(夜间文旅消费集聚区)。
名单如下:

近年来,市文体广旅局坚决贯彻落实苏州市委市政府关于文化产业高质量发展的部署要求,紧扣“高质量发展”和“产业创新集群”两条主线,瞄准数字文化产业主攻方向,加快文商体旅融合发展,汇智聚力“储备一批优质项目,引育一批示范企业,赋能一批特色产业”,全力帮助优质项目、优质企业、特色产业向上获得政策扶持、取得荣誉,推动文化产业综合竞争力和经济贡献率不断提高。
融媒体记者 | 翟玉标
供图 | 翟玉标
责任编辑 | 刘文琦

转载此文章须经作者同意,并请附上出处(第一昆山网)及本页链接。
原文链接:https://www.ksrmtzx.com/news/detail/135064
全部评论