最新操作指南!关于苏州市异地就医…
随着苏州异地就医经办服务
今天小昆就来详细介绍一下!

☝戳视频
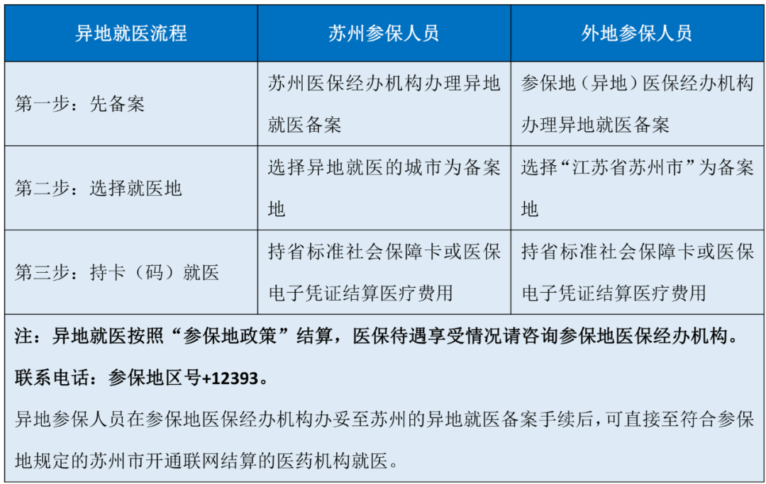
▲点击查看大图
异地就医备案对象
(苏州参保人员适用)
01
异地安置退休人员:指退休后在异地定居并且户籍迁入定居地的人员。
02
异地长期居住人员:指在异地居住生活且符合参保地规定的人员。
03
常驻异地工作人员:指用人单位派驻异地工作且符合参保地规定的人员。
04
异地转诊人员:指因患有限于本市医疗技术和设备条件不能诊治的疑难重症疾病,经具有转诊资质的市、县级以上医院诊断需要转往外地医院治疗的人员。(注:转诊备案手续有效期一年。)
05
其他临时外出就医人员:基本医疗保险参保人员中,非上述四类人员(即异地安置退休人员、异地长期居住人员、常驻异地工作人员、异地转诊人员),未按参保地规定办理转诊手续的其他临时异地就医人员。(注:备案手续有效期一年。)
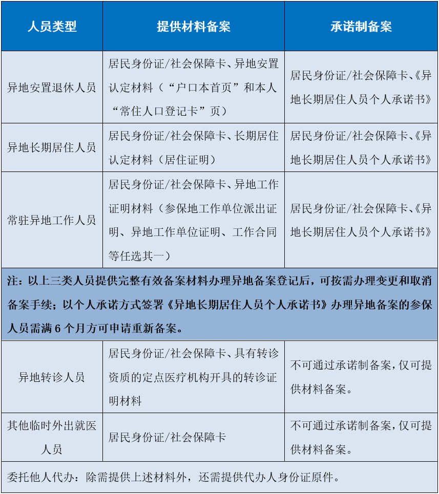
异地就医备案材料
(苏州参保人员适用)
▲点击查看大图
审核时限
(苏州参保人员适用)
经办地址
(苏州参保人员适用)
▲点击查看大图
待遇标准
(苏州参保人员适用)
01
办理异地备案的参保人员,在参保地和备案地均可享受直接结算服务,本地结算功能不冻结。
02
异地就医直接结算执行就医地医疗机构的就医流程和服务规范。省内异地就医结算按照“参保地政策,参保地目录”结算;跨省异地就医结算按照“参保地政策,就医地目录”结算,异地就医直接结算可能存在费用待遇差异,属于正常现象。
03
其他临时外出就医人员在备案地发生的符合医疗保险结付规定的医疗费用,按原规定结付比例的80%结付,备案手续有效期一年。
注意事项
(苏州参保人员适用)
01
异地长期居住(工作、生活)人员异地就医以个人承诺方式办理异地备案的需满6个月方可申请重新备案,异地长期居住人员申请多地备案时,不可通过承诺制备案,需提供有效异地长期居住认定材料。
02
03
01
异地划卡提示报错了怎么办?
02
怎么查询异地联网医药机构信息?
国家医保服务平台
https://fuwu.nhsa.gov.cn
江苏省医疗保障局官网
http://ybj.jiangsu.gov.cn
登录上述网站查询开通异地就医联网结算的医药机构信息。
03
怎么联系各地医保经办机构?
拨打各地医保服务热线:区号+12393
登录“国家医保服务平台”,进入“医保经办机构查询”模块查询经办机构联系电话。网址链接:https://fuwu.nhsa.gov.cn/national
HallSt/#/search/Agency
来源 | 昆山市医疗保障局


转载此文章须经作者同意,并请附上出处(第一昆山网)及本页链接。
原文链接:https://www.ksrmtzx.com/news/detail/132205




全部评论