大闸蟹品质如何?我来告诉你!
09月05日 11:29

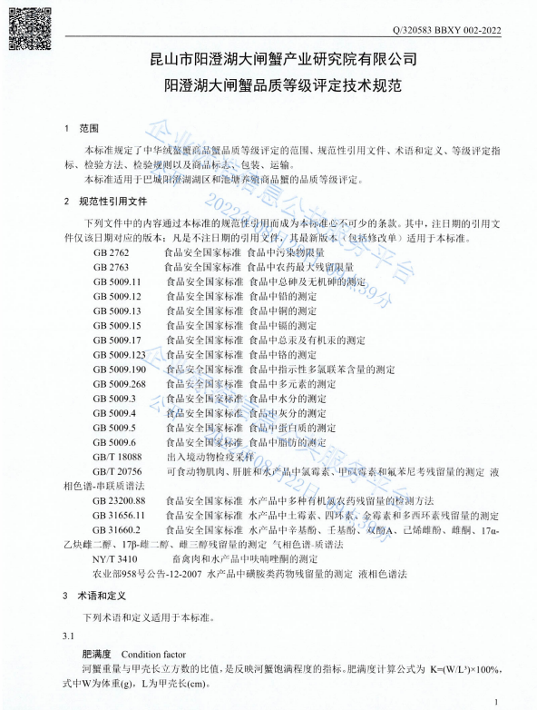
近日,由昆山市阳澄湖大闸蟹产业研究院、中国水产科学研究院淡水渔业研究中心编制的昆山市阳澄湖大闸蟹产业研究院有限公司企业标准Q/320583 BBXY 002-2022《阳澄湖大闸蟹品质等级评定技术规范》(以下简称:技术规范)发布,标志着昆山地产阳澄湖大闸蟹品质有了自己的评判参考标准。
本标准从区域辨识指标、生态安全指标、感官指标、营养指标、鲜度指标等内容进行了规范,并依据规范对昆山地产阳澄湖大闸蟹进行了品质分级。
作为首批中国特色农产品优势区,阳澄湖大闸蟹是昆山优势特色产业。本技术规范的发布,为消费者和从业者提供了质量评判的明确依据,对规范大闸蟹市场行为,实现大闸蟹优质优价,提升品牌信誉,提高企业竞争力,推动产业富民与乡村振兴具有重要意义。
下一步,昆山市大闸蟹产业研究院将继续围绕产业发展需求和技术难点,做好“标准书”的制定工作,努力打造昆山地产大闸蟹全产业链标准体系。
来源 | 昆山农业农村
责任编辑 | 陆晓兰

转载此文章须经作者同意,并请附上出处(第一昆山网)及本页链接。
原文链接:https://www.ksrmtzx.com/news/detail/116556






全部评论