首次“大团圆”!2020年戏曲百戏(昆山)盛典开幕
汇中国百戏,展戏曲新颜。10月11日晚,由文化和旅游部、江苏省人民政府主办,文化和旅游部艺术司、江苏省文化和旅游厅、昆山市人民政府承办的2020年戏曲百戏(昆山)盛典开幕。今年的盛会里,来自全国的116个剧种汇聚昆山交流展演,加上前两年的展演剧种,将实现全国348个戏曲剧种与木偶剧、皮影戏2种戏剧形态的首次“大团圆”。
文化和旅游部党组成员、副部长李群宣布2020年戏曲百戏(昆山)盛典开幕。江苏省副省长马欣、文化和旅游部艺术司司长明文军、江苏省委宣传部副部长徐宁出席开幕式。开幕式由江苏省文化和旅游厅党组书记、厅长杨志纯主持。苏州市副市长王飏,昆山市委书记吴新明,市委副书记、市长周旭东等领导及嘉宾出席开幕式。
李群指出,以习近平同志为核心的党中央高度重视包括戏曲艺术在内的中华优秀传统文化的传承发展。从2018年开始,戏曲百戏(昆山)盛典持续举办了3年,让348个剧种与木偶剧、皮影戏2种戏剧形态实现“大团圆”,这是我国戏曲艺术界的一件盛事。今年是全面建成小康社会和“十三五”规划收官之年,举办戏曲百戏(昆山)盛典,正是为决战脱贫攻坚、决胜全面小康营造良好的艺术氛围。希望广大文艺工作者以习近平新时代中国特色社会主义思想为指导,坚定文化自信,坚持“二为”方向、“双百”方针,坚持创造性转化、创新性发展,坚持与时代同步伐、以人民为中心、以精品奉献人民、用明德引领风尚,自觉承担起举旗帜、聚民心、育新人、兴文化、展形象的历史使命,创作出更多思想精深、艺术精湛、制作精良的优秀作品,为决胜全面建成小康社会、夺取新时代中国特色社会主义伟大胜利、实现中华民族伟大复兴的中国梦、实现人民对美好生活的向往作出新的更大贡献。
马欣表示,江苏文化底蕴深厚,文脉源远流长,是镌刻在中华灿烂文化画卷上的一颗璀璨明珠。近年来,全省上下坚持以习近平新时代中国特色社会主义思想为指导,守正创新,开拓前进,着力巩固壮大主流思想舆论,着力培育和践行社会主义核心价值观,着力推进文化改革发展,着力加强意识形态阵地管理,强信心、聚民心、暖人心、筑同心,加快建设“三强三高”文化强省,为谱写“强富美高”新江苏建设新篇章提供了精神动力和文化支撑。江苏将继续履行新时代赋予的文化使命,努力当好优秀传统文化的“守护者”和“传承者”,着力把戏曲百戏(昆山)盛典打造成为全国戏曲传承发展的“金字品牌”,为繁荣发展戏曲艺术和中华优秀传统文化扛起江苏责任、作出江苏贡献。
吴新明在致辞中对各位领导嘉宾、各位艺术家的到来表示热烈欢迎,向大家长期以来关心支持昆山经济社会发展和文化建设表示由衷感谢。
吴新明说:“昆山是“百戏之祖”昆曲的发源地。近年来,昆山深入学习贯彻习近平新时代中国特色社会主义思想,大力发展文化事业、文化产业,成功承办两届戏曲百戏(昆山)盛典,着力擦亮“昆曲”文化金名片,充分展现了昆曲故乡的担当与作为。今年是百戏盛典三年展演的收官之年,昆山将以更热情的姿态迎接八方来宾、更优质的服务保障演出活动、更多样的宣传展示活动盛况,全力以赴把本届盛典办得更精彩、更出色、更具影响力,为戏曲文化传承振兴贡献一份力量。”
开幕式上,组委会向全国相关戏曲院团、戏曲研究机构、戏曲类社团组织代表赠送了2018年、2019年戏曲百戏(昆山)盛典演出视频汇编。厦门歌仔戏研习中心向昆山捐赠首批国家级非物质文化遗产——歌仔戏代表性物品。
▲组委会赠送2018年、2019年戏曲百戏(昆山)盛典演出视频汇编
▲厦门歌仔戏研习中心向昆山捐赠首批国家级非物质文化遗产——歌仔戏代表性物品
戏曲百戏(昆山)盛典以“戏曲的盛会,百姓的节日”为宗旨,以“汇中国百戏,展戏曲新颜”为主题,2018年至2020年连续举办三届。盛典举办两年来,已有来自全国的232个戏曲剧种、274个经典剧目(折子戏)在昆山进行集中展演,累计网络直播观看量超3800万人次,抖音平台播放量超1.3亿次,新浪微博阅读量超3.2亿次,成为全国戏曲传承保护发展的重要活动平台和鲜明文化标识。
▲截至目前,戏曲百戏(昆山)盛典新浪微博阅读量超5亿次
开幕式后,厦门歌仔戏研习中心带来的歌仔戏《侨批》,揭开了2020年戏曲百戏(昆山)盛典的序幕。歌仔戏是海峡两岸共同哺育的戏曲剧种,在闽南语中,“信”读作“批”,“侨批”即海外华侨与家乡亲人往来的书信,是一种银信合一的特殊寄汇方式。这个剧目将闽南人的“爱、义、恩、情、孝、俭、诺、拼”等优秀品质融入剧情中,将海外侨胞对家庭的责任以及对信义的承诺鲜活地展示在舞台上,引起观众共鸣。
舞台上,演员们全神贯注、精神抖擞,用声情并茂的演唱、感情真挚的念白、英姿飒爽的身姿将不同人物的个性特质表现得淋漓尽致。震撼人心的音乐、跌宕起伏的剧情和演员的深情演绎,高度还原了晚清时期国人下南洋的“血泪史”,表达了海外华侨与祖国亲人无法割舍的情愫。
观众席上,大家深深沉浸在剧情中,为当时侨胞的拼搏精神点赞,也为他们的思乡之情动容。
歌仔戏,又称芗剧,由流传于福建、台湾的闽南民间音乐“歌仔”,吸收车鼓、采茶等民间歌舞及戏曲形式而形成。20世纪初,歌仔戏在台湾形成后风靡全岛,并迅速传播至福建闽南一带,是我国三百多个地方戏曲剧种中,唯一一个根在大陆、形成于台湾、由海峡两岸人民共同培育的剧种,广泛流传于福建、台湾和东南亚闽南华侨华人聚居地。
歌仔戏具有浓郁的乡土特色,歌多白少,曲调质朴动人、歌词通俗易懂,主要曲调有七字调、杂碎调、哭调、杂念调等,主要乐器有壳子弦、六角弦、大广弦、月琴、台湾笛、鸭母笛等,2006年5月被列入第一批国家级非物质文化遗产名录。
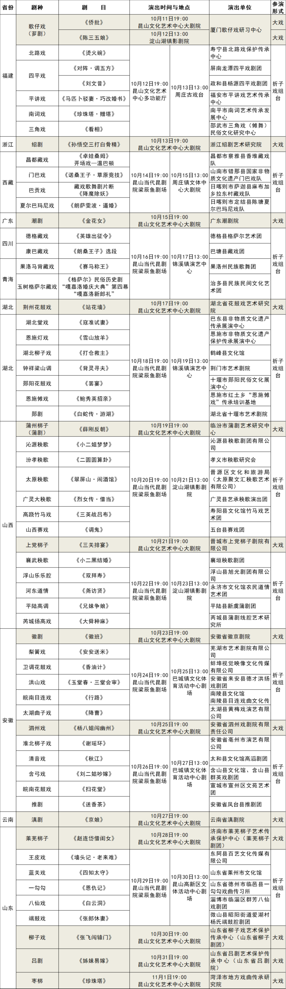
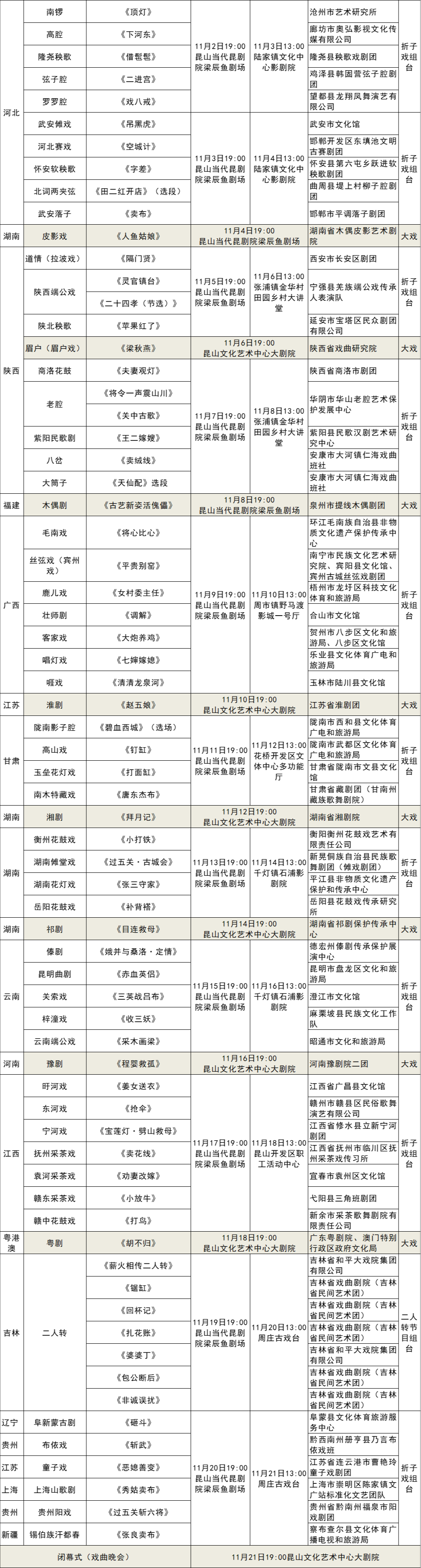
2020年戏曲百戏(昆山)盛典演出日程表
▼
融媒体记者 | 宋桂昌 巫晓亮
融媒体摄影记者 | 陈磊磊 徐鹤千 黄春宇
转载此文章须经作者同意,并请附上出处(第一昆山网)及本页链接。
原文链接:https://www.ksrmtzx.com/news/detail/11544


















全部评论